
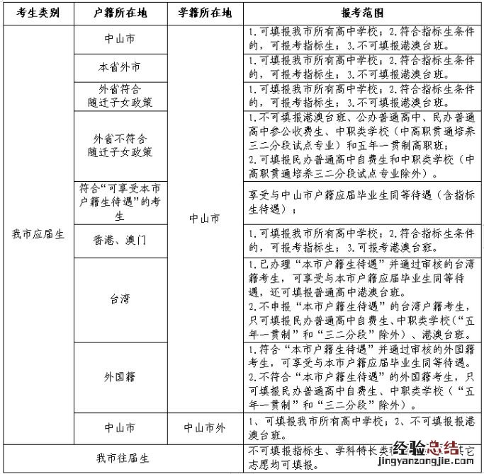
符合我市中考报名条件的,各类户籍考生的报考范围是怎样的?

文章插图
?。ㄍ荚粗猩绞薪逃吞逵郑?
什么是录取照顾政策?
录取照顾政策是根据国家和省市有关文件规定,结合我市实际所制定的政策,符合条件的考生提交相关申请证明材料获审批后 , 可以在高中阶段学校录取时加相应的分数投档、同分条件下优先录取或享受本市户籍生待遇 。录取照顾相关办理手续另文通知 。
报名参加中山中考的港澳籍考生,持有港澳居民身份证和《港澳居民来往内地通行证》,尚未办理《港澳居民居住证》 , 可以报考公办普通高中吗?
【中山市中考各类户籍考生的报考范围是怎样的?】可以,报考范围(1)可填报我市所有高中学校;(2)符合指标生条件的 , 可填报指标生;(3)可填报港澳台班 。
