厦门普通院校毕业生申请入户登记表下载入口:
点击下载
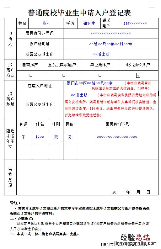
示范文本:

文章插图
普通高校毕业生落户厦门条件:
【厦门普通院校毕业生申请入户登记表在哪下载?附入口】经核准的已落实接收单位的大中专毕业生 。集美区、海沧区、同安区、翔安区的单位接收的符合条件的毕业生,在思明区、湖里区拥有合法固定住所的,可在思明区、湖里区落户 。配偶、未成年子女可随迁 。
经验总结扩展阅读
-
-
白酒是伴随着中国历史发展而发展的|酒局上有3种掉价儿的行为,希望你一个也没有
-
-
油皮 换季皮肤干燥,上妆卡纹分享5款好用的保湿面霜,养出水嫩肌肤!
-
-
-
-
-
德运全脂奶粉冲泡方法,德运奶粉怎么吃?德运奶粉的怎么冲?
-
-
OPPO Reno9 Pro和OPPO Reno8 Pro+购机建议 reno8 pro和pro+的区别
-
-
-
-
|妈妈,我想您了!写给驰援上海抗疫一线妈妈的一封信
-
向阳园艺 桂花已经到花期了,你家的桂花还没开?可能是没有嫁接!
-
-
-
杨超不化妆的杨超越,跟路人有什么区别?大眼睛都消失了
-