- 首页 > 生活 > >
Vue前端框架基础+Element的使用( 三 )
视图代码
// 创建vue核心对象new Vue({el:"#app",data(){return {count:0}}});1.3.4 v-for 指令
- 迭代器语法
<标签 v-for="变量名 in 集合模型数据">{{变量名}}</标签> - 索引语法
<标签 v-for="(变量名,索引变量) in 集合模型数据"><!--索引变量是从0开始 , 所以要表示序号的话 , 需要手动的加1-->{{索引变量 + 1}} {{变量名}}</标签> - 代码演示
- vue代码
new Vue({el: "#app",data() {return {addrs: ["北京", "上海", "广州"]}}}); - 视图代码
<div id="app"><div v-for="addr in addrs">{{addr}}<br></div><hr><div v-for="(addr, i) in addrs">{{i}} ---- {{addr}}</div></div>
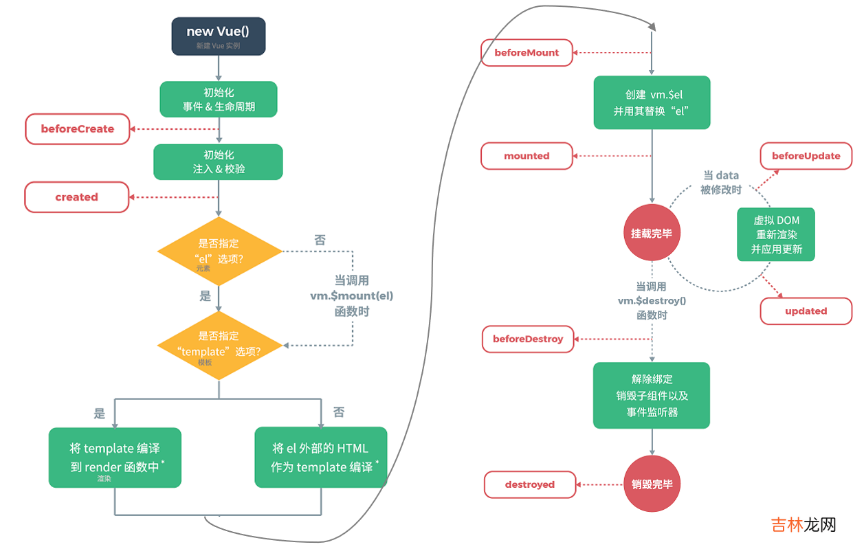
1.4 生命周期
- 生命周期的八个阶段
状态阶段周期beforeCreate创建前created创建后beforeMount载入前mounted挂载完成beforeUpdate更新前updated更新后beforeDestroy销毁前destroyed销毁后 - 生命周期示意图

文章插图
- 生命周期函数
new Vue({el: "#app",data() {return {addrs: ["北京", "上海", "广州"]}},method:{show(){alert("");}},// 挂载完成时将被执行mounted(){alert("页面加载完成");}});
1.5 案例1.5.1 需求
使用Vue简化AJAX中的品牌数据展示案例
1.5.2 查询所有功能1.5.2.1 实现方式
- 页面加载完成后发送异步请求 , 获取列表数据 , 使用
mounted()
- 后台收到请求调用对应service方法进行查询
- 将List集合转换为JSON数据
- 响应JSON数据
- 便利集合数据 , 展示表格 , 使用
v-for
1.5.2.2 编码
- 引入Vue的JS文件
<script src="https://www.huyubaike.com/biancheng/js/vue.js"></script> - 创建Vue对象
new Vue({el:"#app",data(){return{// 注意此处为数组brands:[]}},// 当前页面加载完成后发送AJAX请求 , 查询数据mounted(){// Axios无法直接使用原生的thisvar _this = this;axios({method: "get",url: "http://localhost:8080//brand-demo-ajax/selectAll"}).then(function (resp) {// 接收后台给到的数据 , 为JSON串 , 可自动反序列化为JavaScriptObjects_this.brands = resp.data;})}}) - 修改视图
<div id="app"><a href="https://www.huyubaike.com/biancheng/addBrand.html"><input type="button" value="https://www.huyubaike.com/biancheng/新增"></a><br><hr><table id="brandTable" border="1" cellspacing="0" width="100%"><tr><th>序号</th><th>品牌名称</th><th>企业名称</th><th>排序</th><th>品牌介绍</th><th>状态</th><th>操作</th></tr><tr v-for="(brand, i) in brands" align="center"><td>{{i+1}}</td><td>{{brand.brandName}}</td><td>{{brand.companyName}}</td><td>{{brand.ordered}}</td><td>{{brand.description}}</td><td>{{brand.status}}</td><td><a href="https://www.huyubaike.com/biancheng/#">修改</a> <a href="https://www.huyubaike.com/biancheng/#">删除</a></td></tr></table></div> - 完整代码展示
<!DOCTYPE html><html lang="en"><head><meta charset="UTF-8"><title>Title</title></head><body><div id="app"><a href="https://www.huyubaike.com/biancheng/addBrand.html"><input type="button" value="https://www.huyubaike.com/biancheng/新增"></a><br><hr><table id="brandTable" border="1" cellspacing="0" width="100%"><tr><th>序号</th><th>品牌名称</th><th>企业名称</th><th>排序</th><th>品牌介绍</th><th>状态</th><th>操作</th></tr><tr v-for="(brand, i) in brands" align="center"><td>{{i+1}}</td><td>{{brand.brandName}}</td><td>{{brand.companyName}}</td><td>{{brand.ordered}}</td><td>{{brand.description}}</td><td>{{brand.status}}</td><td><a href="https://www.huyubaike.com/biancheng/#">修改</a> <a href="https://www.huyubaike.com/biancheng/#">删除</a></td></tr></table></div><script src="https://www.huyubaike.com/biancheng/js/vue.js"></script><script src="https://www.huyubaike.com/biancheng/js/axios-0.18.0.js"></script><script>new Vue({el:"#app",data(){return{// 注意此处为数组brands:[]}},// 当前页面加载完成后发送AJAX请求 , 查询数据mounted(){// Axios无法直接使用原生的thisvar _this = this;axios({method: "get",url: "http://localhost:8080//brand-demo-ajax/selectAll"}).then(function (resp) {// 接收后台给到的数据 , 为JSON串 , 可自动反序列化为JavaScriptObjects_this.brands = resp.data;})}})</script></body></html>
经验总结扩展阅读
-
老北京|北京大爷住27平米小屋炫富惹争议,正宗老北京人到底“长”啥样?
-
【幽默笑话】在富士康辞职以后|幽默笑话:老妈给我安排了一门亲事,硬是让我打扮了一番去相亲
-
-
|这3种为女生“花钱”的方法,男人掌握后,能打动她的心
-
-
杨玉环|杨玉环骗了我们一千多年!以胖为美的真相居然是
-
模板骨相很绝的明星:张柏芝无视年龄,杨洋被封整容模板,肖战引争议
-
-
-
-
导语:婚姻是条长满刺的毛毛虫 夫妻间的“高度差”如何调和?其实只在一念之差
-
2023年农历七月初九结婚吉日 2023年农历七月初九宜结婚吗
-
-
-
-
iPhone5S能拍摄720p视频吗?iPhone5S支持720p播放吗?
-
-
-
-