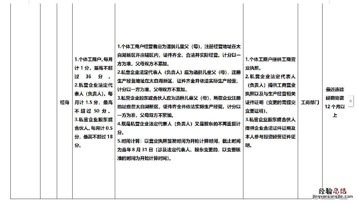
太白湖新区进城务工人员随迁子女积分入学分值表

文章插图

文章插图

文章插图

文章插图

文章插图

文章插图
备注:1.居所、务工、社保等材料为近五年内的(截止日期为当年8月31日);纳税凭证为近3年的(截止日期为上一年12月31日)
2.务工、社保、文化程度、职业资格、专业技术职称、纳税等材料须为同一位监护人的;居所、居住证等材料可为不同监护人 。
【济宁太白湖积分入学分值表 济宁北湖积分入学报名情况】
经验总结扩展阅读
-
-
-
-
厌食症|身材自卑疯狂减肥,再也吃不下东西,病态美可能是厌食症惹的祸
-
安杰|读《父母爱情》原著,才知:安杰对江德福没有爱情,只有认命
-
2023年2月10日是什么日子 2023年正月廿十黄历查询
-
-
-
龙椅|匪夷所思!故宫出现神秘怪事,外国人坐上龙椅后离奇死亡
-
-
很多人都说女儿是父母的贴心小棉袄|女儿嫁过去之后,父母要多少彩礼?
-
-
陈默|《你安全吗》木桐和陈默的相互“隐瞒”,给了将军多少机会?
-
-
-
-
发型 山城小栗旬还是错付了,夸完自家客人一半水粉,jkl就换了新发型
-
-
-
事情有一种“反差”叫瘦了的关晓彤,实力证明“巴掌腰”有多细,P图师都懵了