苏魁斌说情感|为什么说 Effie 是适合评论家的创作工具

文章图片

文章图片

文章图片
评论家其实是一群创作分子 , 以创作为生 。 不管是针对文艺类的评论家 , 还是美食 , 摄影 , 文学 , 时尚等评论家 , 评论的过程就是进入创作者创作时的思维中 , 设身处地的去分析和感同身受 , 体味作品的灵魂 , 以此“解剖”出最温暖 , 最有活力的评论作品 。
\u0001
对于评论创作 , 不同的评论家使用的创作工具都不一样 。 比如我 , 我选择使用 Effie 这款写作软件 , 使用后越发觉得 Effie 是适合评论家的创作工具 , 很多人都说 , 工具和创作其实是两条不相交的平行线 , 一开始我也这么认为 , 在输出文字的时候使用 Word 就好 , 不需要其他的写作类软件 , 浪费精力 。 直到我发现了 Effie尝试着使用 Effie 来创作/输出一篇有价值的文章后 , 打开了我的创作新大陆 。
\u0001
所以 ,Effie 是什么?为什么是适合评论家的创作工具?
我们可以先想象下 , 创作的过程其实是把凌乱的思维规整 , 让思维更有灵感和逻辑 , 从而体现在文字上 , 广为人知 。 Effie就是这样一款写作软件 , 能快速让我们的思维安静下来 , 用更清晰的文字去表达 , 让文章更有逻辑和价值 。
沉浸式的写作环境
Effie 通过界面和布局为用户打造沉浸式的写作环境 。 界面和布局超简 , 激进的极简让界面无主色调 , 几乎没有按钮 , 设计即退让 , 摒弃干扰 , 专注在创作 , 让创作的过程中只有创作 。
\u0001
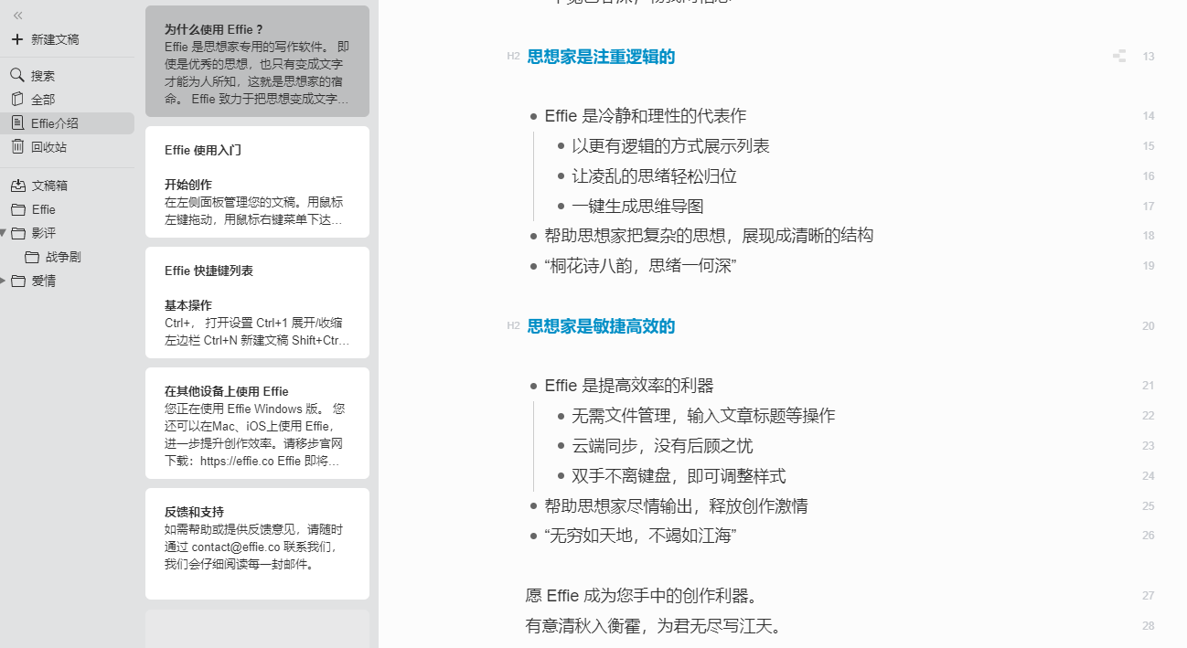
大纲与思维导图的混排
Effie 在大纲列表和思维导图下显得异常冷静和理性 , 这也是评论家在创作过程中坚持的原则 , 冷静且理性 。
列表 , 以一个小黑点管理自己凌乱的思维 , 展现出强有力的逻辑性 , 对于评论家来说 , 观点与观点之间环环相扣 , 必须要有逻辑的串联 , 不然无法输出一篇高价值的评论文章 。
同时 , 大纲可以一键生成思维导图 , 让思维更加立体化 , 思考的过程也更有针对性 , 以此指导文章的写作 , 让写作更有针对性 , 评论的观点更加一阵见血 。
我个人在使用这个功能的时候 , 对于我写作的指导意义非常大 。 不用让我在思导软件和写作软件中来回切换 , 只需在 Effie 中“一键”完成 。 同时 Effie 也不干扰我写作的模式 , 可以大纲也可以自由写作 , 这跟其他很多的写作软件不一样 , 有的软件就默认大纲 , 不支持其他类型的写作模式 , 限制了作者的思考方式和文章形式 。
\u0001
写作更高效 , 细节满分
Effie 支持 Markdown写作者都知道 , 要输出一篇长篇文章 , 写完之后再来更改文章内某些文字的字体 , 不仅浪费时间还会漏掉 。 使用 Effie 的 Markdown 可以手不离键盘的边写边标记 , 实现高效输出 。
而且很多的细节也让使用者非常暖心 。 比如:
云端同步 , 一个账号同步所有平台的数据内容;
不用按保存按钮 , 自动保存;
导出形式多样;可统计字数和阅读时长;
……
各种各样的细节 , 非常到位 。 加上Effie的主打功能 , 让Effie成了适合评论家的创作工具和我的御用写作工具 。
当然 , 市面上助力逻辑思考的软件很多 。
比如 XMind这款老牌思导软件 , 一直以为是外来物的它 , 竟是出生于中国 , 当之无愧的几乎霸占了中国绝大部分市场 。 只专注于做思导 , 对于很多只有思维导图需求的人来说 , 一款 XMind 足够使用 。 而且XMind里的模板内容非常多 , 拿来即可用 , 非常适合商业小伙伴 。 不过 XMind 也正是由于这一点 , 导致产品的体积过于庞大 , 一般配置低的电脑或者移动端在使用时 , 都不约而同会出现卡顿或闪退 , 还会出现卡死丢失数据的现象 。 所以 , 配置低的小伙伴慎用 。 而且价格太贵 , 如果不是 XMind 的深度用户使用者 , 建议也可以多看看身边其他软件 , 同样能满足到你的需求 。 对比 Effie 来说 ,Effie 的定价更平民 , 还更好用 。
经验总结扩展阅读
- 为什么要学会放手?是为了放过自己
- 致我们人生中,那些说散就散的人
- 一个人真正的独立,是从攒钱开始的
- 阿富汗与不同国家商业体系
- 生活听语兮:大声说爱你,喜欢就大胆说出来
- 真正的友情,从不喧哗
- 深圳宝山技工学校│有些事,说出来,那都不是事!
- 换一种思维,换一种人生
- 会偷三种懒,享尽一生福
- 有一种刻在骨子里的修养,叫不说
