功能医学研究院|康复赛道千亿级市场,智能医疗大有可为

文章图片

文章图片

文章图片

文章图片

文章图片
近期《柳叶刀》发表首项关于康复(rehabilitation)的全球疾病负担研究(GBD) , 估计全世界多达三分之一的人(24.1亿人)可能在患病或受伤期间受益于康复治疗 。 这些需求的增长主要是人口增长和老龄化的结果 , 但是某些健康问题的流行率也有所增加 。
该研究还提供了具体地区和国家的详细资料 , 描述了对康复需求贡献最大的疾病区域 。 就人数而言 , 康复需求最大的国家是中国(4.6亿) , 其次是印度(4.11亿) , 接着是美国(1.49亿)、印度尼西亚(7600万)和巴西(7000万) 。
千亿康复需求迎来政策暖风
今年6月 , 国家卫健委印发《关于加快推进康复医疗工作发展的意见》 , 康复产业发展迎来产业和政策的“双重拐点” 。
新的医改方案中也提到很多与康复医学密切相关的要点 , 例如:强调预防、治疗、康复并举 , 确认康复医疗的地位;确认医药分开 , 康复医疗作为以医疗技能服务为特征的项目 , 其经济价值也将得以凸显 。
据统计:2018年 , 我国康复医疗机构数量达637家 , 其中 , 非公立康复医疗机构占比达七成以上;2019年 , 我国康复医疗行业的市场规模约705亿元;KPMG(毕马威)预测 , 2020-2025年期间 , 我国康复医疗行业市场规模年复合增长率将达20.9% , 至2025年 , 市场规模将突破2000亿元 。
蓝海赛道:机遇与挑战并存
中国康复医疗正加速从幕后走向前台 , 千亿级蓝海市场机遇与挑战并存 。
中国现有的康复服务是集“医、养、康、护”为一体的特色康复模式 , 主要包含机构康复、社区康复、居家康复三种模式 。
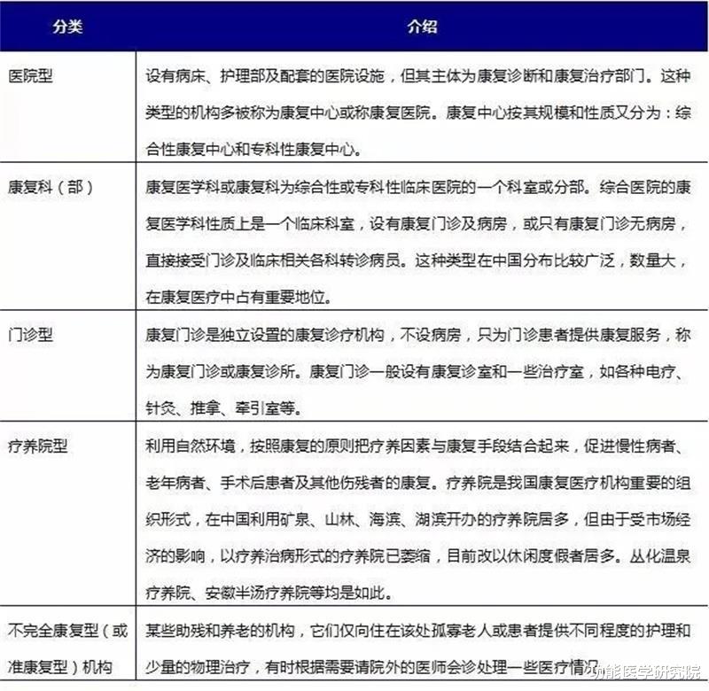
其中康复医疗机构可分为康复科(综合医院中的康复科)、康复医院(公立和民营康复专科医院)、康复门诊(康复诊所)、乡镇卫生院、康复医疗院、准康复医疗机构(如长期留治机构、病残护理院)等 。 术后康复群体、残疾人群体、慢性病患者群体、年老体弱群体、产后恢复群体等成为中国康复需求的主力 。
目前 , 我国康复服务机构相对短缺 , 基层医疗机构在康复方面存在软件和硬件方面的巨大缺口 , 康复服务内容简单、投入不足、设备落后 , 在适用疾病的发掘、治疗方法的细化以及高精尖仪器的引进方面还有很长的路要走 。
打造智能康复健康管理闭环
在康复医疗领域引入现代高科技如采用生物反馈、全新数字摄影、生物芯片、生物传感、微电子脉冲、人工智能以及分子设计和模拟技术等 , 形成康复医疗产业系统化、智能化管理 , 能够有效助力智能康复医疗行业发展 。
HRA健康风险评估系统(人体电阻抗评测分析仪)采用新型无损伤生物医学检测技术 , 智能、精准、高效筛查健康风险和疾病隐患 , 全方位3D成像 , 可全面观测器官功能状态 , 可实现对康复患者长期、连续的检测和监护 。 PMR脉冲磁微循环治疗系统采用仿生脉冲磁共振技术 , 改善人体微循环障碍 , 对于许多慢病的预防和健康管理有重要意义 。
经验总结扩展阅读
- 品牌功能性护肤迎来风口,DRDM品牌备受年轻消费者青睐
- 用户「众测研究团」谁也逃不过真人实测!400人实测霓姿多功能美容仪
- 80后美女医学博士:怀孕生子后瘫痪,被丈夫抛弃,4年后逆风翻盘
- 发型 秋冬面霜推荐:这些面霜深层补水保湿强化肌肤防御功能,重塑美肌
- 防护 扒一扒玥之秘三款有“特殊”功能防晒喷雾
- 魔水秋冬面霜推荐:这些面霜深层补水保湿强化肌肤防御功能,重塑美肌
- 彩妆盘 懒人福音的多功能彩妆盘,一盘搞定日常妆容,简直不要太方便
- Agf中科臻颜胶原魔法——人源三型胶原蛋白,开启功能蛋白美肤时代!
- 腮红 《闪耀暖暖》发型换色功能差强人意,换了颜色后质感会变差
- 科技汤臣杰逊CEO刘威:Ulike |黑科技赋能品牌强势出圈【汤臣杰逊品牌研究院】
