医美 未来5年中国医美器械市场将超150亿规模( 二 )
水光针是将玻尿酸及其他营养成分注入皮肤真皮层内的一种医学美容方法。同时因作用原理为通过向中胚层组织注射营养,以达到治疗真皮层的目的,所以水光针也被称作"中胚层疗法" 。水光针的作用为提升皮肤含水量、补水保湿,通过搭配不同营养成分,还可以起到可起到提亮肤、改善毛孔、去皱等作用。在医美机构里,医生通常会先判断消费者的皮肤类型,再选择相适应的搭配成分。
我们通常说的狭义水光针指通过NMPA认证的水光针产品。我国目前仅有爱美客的嗨体系列-态活泡泡针、华裔生物润致系列-娃娃针、瑞蓝唯堤、肤柔美4 款产品,通过NMPA认证获准上市。目前市场上多数水光针产品未被NMPA批准上市 , 市场整体处于混乱经营状态。我国医美项目的消费者中,超过3成人体验过水光针产品,根据亿渡数据预计,2025年,我国水光针合规市场规模将达到9.8亿元。

文章插图
(图片来源于网络)
光电医美器械是指将电能转化为光波、电磁波、声波,作用于皮肤特定位置及组织以达到改变皮肤状态的机械。相较其他医美手段,光电医美项目具有治疗时间短 (通常30分钟-60分钟)、恢复时间短、无创安全性高、见效快等优势,在护肤领域被消费者广泛接受。
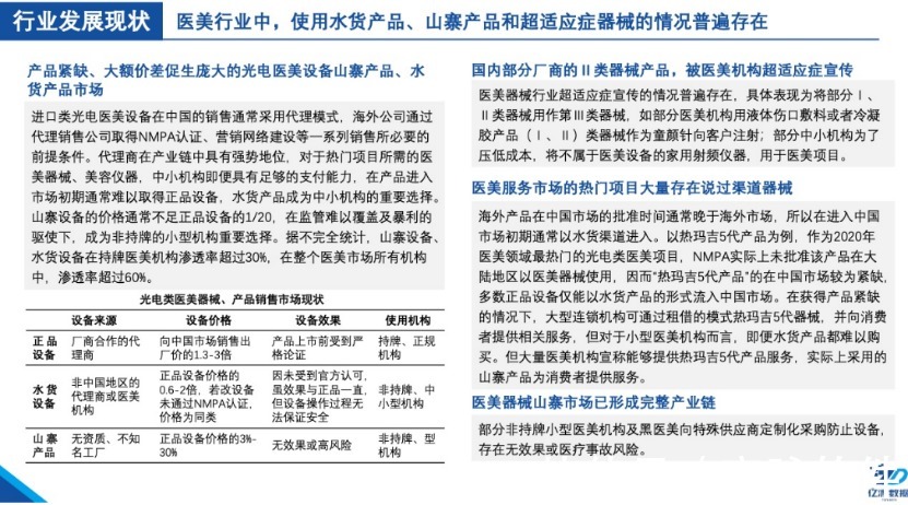
在我国,进口类光电医美设备在中国的销售通常采用代理模式。由于代理商在产业链中具有强势地位,对于热门项目所需的医美器械、美容仪器,中小机构即便具有足够的支付能力,在产品进入我国市场初期通常难以取得正品设备,水货产品成为中小机构的重要选择。
由于山寨设备的价格通常不足正品设备的1/20,在监管难以覆盖及暴利的驱使下,成为黑医美的重要选择 。据不完全统计,山寨设备、水货设备在持牌医美机构渗透率超过30%,在整个医美市场所有机构中,渗透率超过60%。

文章插图
(图片来源于网络)
【 医美 未来5年中国医美器械市场将超150亿规模】据医美行业医美机构信息软件龙头企业宏脉信息技术(广州)股份有限公司分析,在数字化的驱动下,2025年后,民营医疗行业的市场规模或将达1万亿。面对爆发式增长的医美市场,以广州万和、媚测信息、复星医药、奇致激光等为代表的中国医美器械企业加大研发力度,产品实力不断提升,华东医药、昊海生物等大型医疗器械、医药企业收购海外领先医美器械公司,中国医美器械公司的技术实力和市场份额不断提高。
经验总结扩展阅读
- 中国轻医美 封面有数 | 轻医美项目火热,95后是医美行业消费主力军
- 医美 干皮、敏感肌看过来,这5款网红保湿面霜,维稳滋润效果最好
- 祛除 什么医美项目可以祛除黑眼圈?
- 米兰首个朗姿医美医师培训基地落地四川米兰柏羽总院
- 米米 医美整形如何避免“手术一时爽,修复难上天”
- 双11 医美消费维权难?上“人民投诉”一键维权!
- 分子医美科普 | 一次玻尿酸美容后,需要持续打吗?
- 武汉大学医学院 “轻医美”是啥?有效吗?
- 时代歌藜兰课堂 | 抗衰时代,PCL产品能否占据未来新市场?
- 产品干燥粗糙肌肤/医美修护面膜新产品推荐-百达智美颜选深层舒缓修护冻干精华面膜
